纬来·(中国)股份有限公司
纬来
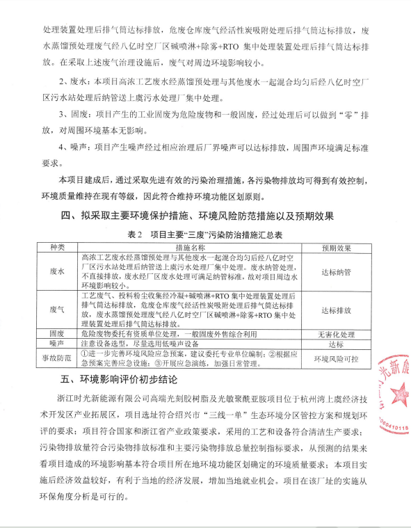
首页
关于我们
公司简介
发展历程
企业文化
资质荣誉
纬来
子公司
党建与工会
产品与服务
产品中心
服务中心
检测中心
生产保障
重点实验室
研发平台
创新实力
研发投入
研发成果
开放交流
可持续发展
可持续发展
职业发展
招贤纳士
成长路径
薪酬福利
员工故事
投资者关系
基本资料
公司公告
股票信息
新闻与媒体
公司动态
媒体报道
通知公告
en
*搜索范围仅限本站产品版块内容
汇聚精彩,传播美好
Gather excellence and spread beauty
公司动态
媒体报道
通知公告
当前位置:
首页
>
新闻与媒体
>
通知公告
浙江时光新能源有限公司高端光刻胶树脂及光敏聚酰亚胺项目环境影响评价信息公示
发布时间:2024-06-21
浏览量:817
分享到:
上一篇:
2024年企业社会责任报告
下一篇:
2023年8月危废转移公示
推荐新闻
2024/08/23
2024年企业社会责任报告
2023/09/08
浙江八亿时空先进材料有限公司新能源材料电池一体化项目一期环境影响评价信息公示
2023/09/04
2023年8月危废转移公示
2023/08/07
电子材料基地项目环境影响评价信息公示
2023/06/09
关于纬来液晶科技股份有限公司 开展清洁生产审核工作的信息公示
2023/01/12
电子材料基地项目环境影响评价公告
希望深入了解八亿时空的业务?
与我们的专家联系吧。
纬来
关于我们
公司简介
发展历程
企业文化
资质荣誉
纬来
子公司
党建与工会
产品与服务
产品中心
服务中心
检测中心
生产保障
重点实验室
研发平台
创新实力
研发投入
研发成果
开放交流
可持续发展
可持续发展
职业发展
招贤纳士
成长路径
薪酬福利
员工故事
投资者关系
基本资料
公司公告
股票信息
咨询热线
010-69765588
Copyright © 2004-2024 纬来液晶科技股份有限公司 版权所有
京ICP备49925847号
京公网安备1101102001196号
网站建设
:
尚品中国
基本
错误
调试
模板
请求信息 : 2024-12-19 12:34:56 HTTP/1.1 GET : http://www.yx304.com/index/shows?catid=83&id=94
运行时间 : 0.153556s [ 吞吐率:6.51req/s ] 内存消耗:903.30kb 文件加载:217
查询信息 : 10 queries
缓存信息 : 75 reads,6 writes
模板 : {"list_template":"list.html","show_template":"show.html"}
会话信息 : SESSION_ID=8c4ad7a02155bd889f42192085afb745
列表页模板 : list.html
详情页模板 : show.html
0.163722s
纬来